当前位置: 首页 > 产品大全 > 精准洞察,智控未来 广州虹瀛电子——石油高端检测仪器与软件开发的双擎驱动

精准洞察,智控未来 广州虹瀛电子——石油高端检测仪器与软件开发的双擎驱动

精准洞察,智控未来 广州虹瀛电子——石油高端检测仪器与软件开发的双擎驱动

在能源工业迈向精细化、智能化管理的时代浪潮中,对石油及石油产品的质量与安全监控提出了前所未有的高要求。位于中国南大门——广州的虹瀛电子有限公司,正是这一领域的佼佼者。它并非一家单一的传统设备制造商,而是一家深度融合高端硬件研发与先进软件开发的创新型企业,以“精密仪器+智能软件”的双核动力,为全球石油化工行业提供全方位、高可靠性的检测解决方案。

一、 硬核基石:高端检测仪器的研发与制造

广州虹瀛电子的核心基石,在于其专注于石油及石油产品高端检测仪器的研发与生产。公司深刻理解石油工业从勘探、开采、炼制到储运、销售全链条中,对油品理化指标、污染物含量、性能参数进行快速、准确、在线监测的迫切需求。

因此,其产品线覆盖广泛,包括但不限于:

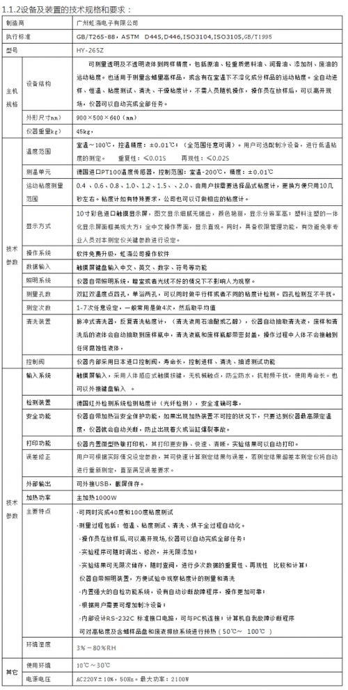
  1. 油品质量分析仪:如高精度辛烷值、十六烷值测定仪,馏程分析仪,闪点仪,粘度计等,用于严格把控燃料油、润滑油等产品的关键性能指标。
  2. 元素与污染物检测设备:如硫含量、氮含量、氯含量分析仪,以及用于检测油液中磨损金属、水分、颗粒物的在线监测系统,为设备状态监测与故障预警提供数据支撑。
  3. 定制化与自动化系统:针对炼厂、油库、管线等特定场景,提供集采样、预处理、分析、数据输出于一体的自动化在线检测系统,极大提升了生产效率和监控的实时性。

虹瀛电子依托强大的研发团队和精密制造能力,确保其仪器具备高精度、高稳定性、强抗干扰性和良好的环境适应性,能够满足实验室严格认证要求及野外苛刻工况的挑战。

二、 智慧大脑:赋能产业的广州软件开发

如果说精密仪器是感知行业的“感官”与“手脚”,那么软件就是驱动其高效运作、深度挖掘数据价值的“大脑”与“神经”。广州虹瀛电子的另一大战略支柱,正是其位于广州的软件开发中心。这并非简单的设备配套,而是旨在构建软硬一体化的智能生态系统。

其软件开发主要聚焦于以下几个方面:

  1. 仪器控制与数据采集软件:为自有硬件设备提供直观、稳定、功能强大的操作界面,实现仪器的智能化控制、实验流程的自动化执行以及原始数据的无缝采集。
  2. 实验室信息管理系统(LIMS):针对石油化工实验室,开发专业的LIMS平台,实现样品管理、任务分配、数据分析、报告生成、质量追溯的全流程数字化管理,提升实验室合规性与运营效率。
  3. 数据云平台与高级分析应用:将来自在线监测系统或实验室网络的检测数据进行云端汇聚、存储与管理。在此基础上,开发大数据分析模型,实现趋势预测、异常诊断、工艺优化建议等高级功能,帮助客户从“拥有数据”迈向“洞察价值”。
  4. 远程运维与服务平台:通过软件实现设备的远程状态监控、故障诊断、预防性维护提醒以及在线程序升级,降低客户运维成本,保障设备持续高效运行。

广州作为中国重要的软件与信息技术服务基地,为虹瀛电子的软件开发提供了丰富的人才资源和技术氛围,使其能够紧跟物联网、云计算、人工智能等技术前沿,持续为产品注入智慧动能。

三、 双擎协同:创造独特客户价值

虹瀛电子的核心竞争力,正源于“高端仪器制造”与“专业软件开发”的深度融合与协同创新。这种模式带来了显著的差异化优势:

  • 无缝集成:自研软件与自产硬件的深度适配,消除了不同厂商设备与系统间的兼容性问题,确保了整个检测系统运行更稳定、数据流更畅通。
  • 快速响应:软硬件团队内部紧密协作,能够针对客户的特殊需求,提供从传感器、分析单元到软件算法、界面定制的一站式、快速定制开发服务。
  • 持续进化:通过软件服务的持续迭代,可以不断为已部署的硬件设备增加新功能、优化性能,延长设备的技术生命周期,保护客户投资。
  • 全景解决方案:虹瀛电子能够提供的不仅仅是一台台独立的仪器,而是涵盖感知、传输、管理、分析、决策支持的全链条智能化解决方案,助力石油化工企业实现数字化转型和智能化升级。

在广州这片创新热土上,虹瀛电子以其独特的“硬科技+软实力”双轮驱动模式,在石油高端检测领域树立了鲜明的技术标杆。它不仅是精密数据的可靠捕捉者,更是工业智慧的积极构建者。面向随着能源行业对安全、环保、效率的要求日益严苛,虹瀛电子将继续深化其软硬件一体化战略,用更精准的检测和更智能的洞察,护航全球石油工业的高质量与可持续发展。

如若转载,请注明出处:http://www.tengwen032.com/product/75.html

更新时间:2026-04-30 17:33:43

产品列表

PRODUCT